“Mọi kiến thức trong bài viết chỉ phục vụ mục đích giáo dục và an toàn thông tin.
Không được sử dụng để tấn công hệ thống mà bạn không sở hữu hoặc không được phép kiểm thử.”
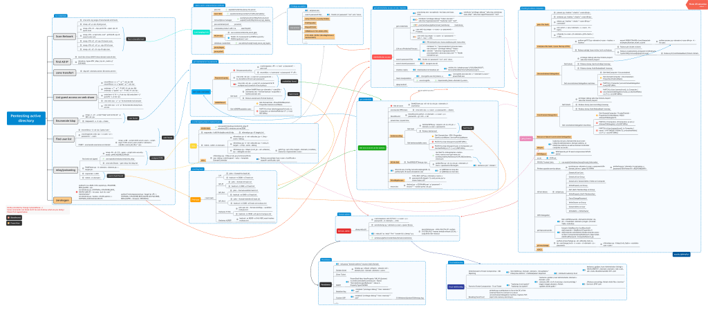
Sr ảnh bìa to hơn ảnh chính :v anh em ấn vào ảnh dưới đây rồi phóng to nhé.

nhattruong@blog:~$ uname -a
“Mọi kiến thức trong bài viết chỉ phục vụ mục đích giáo dục và an toàn thông tin.
Không được sử dụng để tấn công hệ thống mà bạn không sở hữu hoặc không được phép kiểm thử.”
Sr ảnh bìa to hơn ảnh chính :v anh em ấn vào ảnh dưới đây rồi phóng to nhé.
